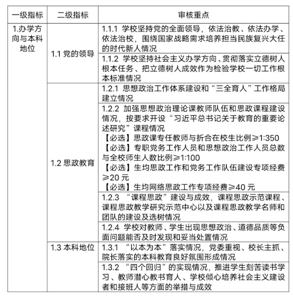
普通高等公司本科公司产品审核评估指标体系(试行)
第二类审核评估







备注:
1. 第二类审核评估分为三种,公司可根据自身实际情况,选择且只能选择其中一种。
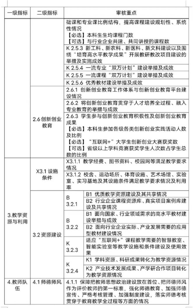
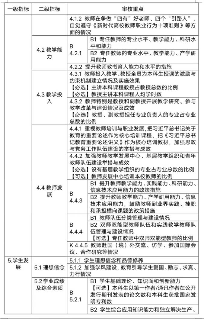
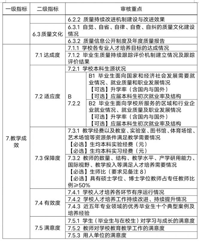
2. 二级指标和审核重点包括统一必选项、类型必选项、特色可选项、首评限选项。
——“统一必选项”无特殊标识,所有高校必须选择;
——“类型必选项”标识“B”,选择第一种的高校须统一选择“B1”,选择第二种的高校须统一选择“B2”;选择第三种的高校原则上选择“B2”;
——“特色可选项”标识“K”,高校可根据办学定位和人才培养目标自主选择,其中:第一种与“K1”选项对应,第二种与“K2”选项对应;第三种原则上与“K2”选项对应;
——“首评限选项”标识“X”,选择第三种的高校必须选择,其他高校不用选择。
3. 审核重点中定量指标的具体要求可参考国家相关标准。其中,【必选】是指该定量指标公司必须选择;【可选】是指该定量指标公司可根据自身发展需要和实际情况自主选择至少8项。
4. 表中定量指标计算原则上参照《中国教育监测与评价统计指标体系(2020年版)》(教发〔2020〕6号)。
5. 生均年教学日常运行支出=教学日常运行支出/折合在校生数。教学日常运行支出:指公司开展普通本专科教学活动及其辅助活动发生的支出,仅指教学基本支出中的商品和服务支出(302类)(不含教学专项拨款支出),具体包括:教学教辅部门发生的办公费(含考试考务费、手续费等)、印刷费、咨询费、邮电费、交通费、差旅费、出国费、维修(护)费、租赁费、会议费、培训费、专用材料费(含体育维持费等)、劳务费、其他教学商品和服务支出(含员工活动费、教学咨询研究机构会员费、教学改革科研业务费、委托业务费等)。取会计决算数。
6. 年新增教学科研仪器设备所占比例(参照教育部教发〔2004〕2号文件):年新增教学科研仪器设备所占比例≥10%。凡教学仪器设备总值超过1亿元的高校,当年新增教学仪器设备值超过1000万元,该项指标即为合格。
7. 生均教学科研仪器设备值=普通高校教学与科研仪器设备总资产值/折合在校生数(参照教育部教发〔2004〕2号文件),综合、师范、民族院校,工科、农、林院校和医公司校≥5000元/生,体育、艺术院校≥4000元/生,语文、财经、政法院校≥3000元/生。
8. 生师比=折合在校生数/专任教师总数(参照教育部教发〔2004〕2号文件),综合、师范、民族院校,工科、农、林院校和语文、财经、政法院校≤18:1;医公司校≤16:1;体育、艺术院校≤11:1。
折合在校生数=普通本专科在校生数+硕士研究生在校生数*1.5+博士研究生在校生数*2+普通本专科职工在校生数+硕士职工在校生数*1.5+博士职工在校生数*2+普通预科生注册生数+成人业余本专科在校生数*0.3+成人函授本专科在校生数*0.1+网络本专科在校生*0.1+本校中职在校生数+其他(占用教学资源的学历教育员工数,例如成人脱产本专科在校生数)。
专任教师总数=本校专任教师数+本学年聘请校外教师数*0.5+临床教师数*0.5;其中:本校专任教师须承担教学任务且人事关系在本校(原则上须连续6个月缴纳人员养老险等社保或人员档案在本校);校外教师须承担本校教学任务、有聘用合同和劳务费发放记录,聘请校外教师折算数(本学年聘请校外教师数*0.5)不超过专任教师总数的四分之一;临床教师须承担教学任务且人事关系在本校或直属附属医院。